欢迎访问北京全优明师管理咨询有限公司官方网站!
首页
选老师
选课程
全部
个人类
管理类
技能类
认证类
沙盘类
银行类
新员工
沙盘研创中心
什么是沙盘?
三八节课程
党建类
了解我们
公司简介
公司文化
企业风采
留言咨询
讲师简介
|
授课视频
|
新员工课程
|
三八节课程
选老师
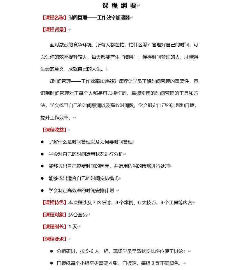
《时间管理——工作效率加速器》
马琳老师
上一篇:
《塑造金牌员工-勇攀高峰情景模拟沙盘》
下一篇:
《阳光心态成就智慧人生》
首页
选老师
杨 帆 老师
常 颖 老师
逯 瑶 老师
陈 松 老师
马 琳 老师
郭 音 老师
刁东燕 老师
王 惠 老师
艾 博 老师
王 彦 老师
赵 阳 老师
李姝宏老师
徐静思老师
陈慧颖 老师
常泓森 老师
合作大咖展示
选课程
全部
个人类
管理类
技能类
认证类
沙盘类
银行类
新员工
沙盘研创中心
什么是沙盘?
三八节课程
党建类
了解我们
公司简介
公司文化
企业风采
留言咨询